【转湖南省教育考试院通知】
湖南省高等教育自学考试考生:
现将我省2025年下半年高等教育自学考试考生毕业申请相关事宜告知如下。
一、申请条件
(一)达到相应专业考试计划规定的课程门数及总学分数的要求;
(二)经有关单位鉴定思想品德合格;
(三)课程免考、课程替换符合相关规定;
(四)申请自学考试专升本专业毕业的考生,须持具有学历教育资格的高等学校、高等教育自学考试机构颁发的专科(或以上)学历证书(以学信网查询为依据);
(五)符合相关法律、法规的其他要求。
二、办理流程
(一)毕业申请
2025年12月2日9:00至12月11日12:00,考生本人登录“湖南省高等教育自学考试综合管理平台-公共服务门户”(网址:https://nzkks.hneao.cn,以下简称“湖南自考服务平台”),按照要求进行毕业申请,逾期将无法办理。
1. 考生应根据本人实际情况选择市州教育考试院、县(市、区)自考部门或主考学校(以下统称“单位”),一旦选定则无法更改。考生申请时选择的单位也将是领取毕业证书和毕业生登记表的唯一单位。
2. 若考生因专业考试计划版本和课程替换选择错误、上传附件不齐全、前置学历不符、照片不符合要求、思想品德鉴定表不符合要求、身份基本信息比对未通过等原因未能通过毕业审核,需待下一考期重新申请办理。
(二)毕业审核
2025年12月3日至12日12:00,各单位将对考生的毕业申请数据进行初审。考生在此期间可登录“湖南自考服务平台”实时查看审核进度。如有疑问,可咨询毕业申请时选择的单位。
1. 考生应密切关注本人毕业申请的初审状态。初审通过后,须在2025年12月12日17:00前支付毕业证书审定费,逾期未支付毕业证书审定费的考生将被视为自动放弃此次毕业申请。
2. 毕业证书审定费支付成功后,无论最终审核结论如何,该费用不予退还,也不能用于抵扣下次毕业申请的审定费。
3. 考生可在2026年3月底前登录“中国高等教育学生信息网”(http://www.chsi.com.cn以下简称“学信网”)查询终审结果。
三、毕业申请前期准备工作
为确保毕业申请顺利进行,考生需提前做好以下准备工作:
(一)前置学历验证
申请专升本专业毕业的考生须提前下载学信网APP,并在毕业申请时使用该APP扫描毕业申请界面的二维码验证前置学历。若学信网上无专科及以上毕业信息或无专科以上(不含专科)结业信息的考生,其毕业申请将不予以受理。持中国高等教育学历认证报告或前置学历上的基本信息(如姓名、身份证号)与本次申请毕业基本信息不一致的考生,须先在“湖南自考服务平台”中进行“毕业申请申诉”,并上传相关证明材料。证明材料原件须在毕业申请结束前送交至毕业申请时所选择的单位,以免影响毕业审核。原件不予退回,申诉成功后方可申请毕业。
(二)思想品德鉴定
所有考生必须上传《湖南省高等教育自学考试考生申请毕业思想品德鉴定表》(见附件1)。考生可提前在“湖南自考服务平台”的“毕业管理”栏目中下载该表格(每位考生的思想品德鉴定表均含有防伪码编号,请务必登录个人账号进行下载),使用A4纸张打印后,按照要求填写并加盖公章。如未按要求完成思想品德鉴定,导致毕业审核不通过,相关后果将由考生自行承担。特别提醒考生:思想品德鉴定表是毕业生档案材料的重要组成部分,原件须在领取毕业证时与《湖南省高等教育自学考试毕业生登记表》一同封存至毕业档案袋中。
(三)准考证号合并
对于拥有多个准考证号的考生,在提交毕业申请之前,必须先在“湖南自考服务平台”进行准考证号合并的申请,并等待审核通过后,方可进行毕业申请。
(四)课程免考确认
若考生有课程免考的需求,须在2025年11月25日之前通过“湖南自考服务平台”完成相关申请手续。毕业申请期间将不受理课程免考成绩的确认。我省每年上、下半年均会在毕业申请开始前办理课程免考成绩确认,请考生务必提前规划并合理安排时间办理相关业务。
四、注意事项
(一)考生应根据自身实际情况,选择《湖南省高等教育自学考试专业考试计划》2016年版或2024年版提交毕业申请。选择按照2016版计划申请毕业的考生,部分课程可按照《2025年湖南省高等教育自学考试课程调整及学分变动情况表》的对应关系进行替换。根据我院《关于印发2025年10月湖南省高等教育自学考试课程考试安排及教材目录的通知》要求,本次申请毕业的考生必须取得“习近平新时代中国特色社会主义思想概论”(课程代码15040)课程的合格成绩。
(二)考生在提交毕业申请前,须仔细核对个人基本信息(包括姓名、身份证号、民族、政治面貌、照片等),以避免毕业证书和毕业生登记表信息出现错误。通过毕业审核并获得毕业证书后,个人基本信息将不再予以变更。
(三)若毕业申请时照片检测未通过,考生须在“湖南自考服务平台”的“变更考籍信息”栏中申请照片变更。待照片变更申请审核通过后,方可继续进行毕业申请。该照片将用作毕业证书照片及学历证书电子注册照片,考生须严格遵循图像采集规范及信息标准(详见附件2)。若因照片不符合标准,导致毕业审核不通过的,其后果由考生自行承担。
(四)已办理外省成绩转入的考生,无论转入的成绩有几门,均须在我省取得专科不少于5门、本科不少于4门课程的合格成绩(不含免考、实践、论文等)。同一专业不得申请多个主考学校(包括外省已毕业的专业,不得再次在我省申请同一专业毕业)。
(五)《毕业生登记表(一)》的填写部分必须由本人使用黑色签字笔亲自完成,严禁他人代填。表中“专业代码”和“专业名称”两项内容,须严格按照《湖南省2025年10月高等教育自学考试报考简章》及《湖南省高等教育自学考试专业考试计划》(2024年版)中的专业代码和名称准确填写。
(六)已报考停考专业或停止办证专业(详见附件3)的在籍考生,可选择转入我省开考的其他相近专业继续学习。已取得与转入专业课程代码及名称相同的课程合格成绩者,转入专业无需再考。
(七)本次毕业申请数据通过省级审核后,将再次上报至上级相关部门进行审定。因审定不合格被退回的,将取消本次毕业资格。







附件:1.《湖南省高等教育自学考试考生申请毕业思想品德鉴定表》(模板)
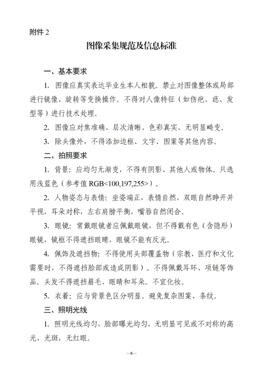
2.图像采集规范及信息标准
3.湖南省高等教育自学考试停考专业及停止办证专业列表
湖南省教育考试院
2025年11月17日